2014-02-13 19:57 À´Ô´:818ÆÚ»õÑ§Ï°Íø

³ýÁËÔ¶ȹ©Ç󱨵ÀÖ®Í⣬ÿÔÂÃÀ¹úũҵ²¿»¹³ö°æ¡¶Ô¶ÈÅ©²úÆ·ÐÂÎÅ¡·¡¢¡¶ËÇÁÏÕ¹Íû¡·¡¢¡¶Ð¡ÂóÕ¹Íû¡·¡¢¡¶ÊÀ½ç¹ÈÎïÊг¡¡·¡¢¡¶ÊÀ½çÓÍÁÏÊг¡¡·¡¢¡¶Å©²úÆ·¼Û¸ñ¡·µÈÔ¶ȿ¯Îï¡£
4.ÿÖܱ¨¸æ¡£ÃÀ¹úũҵ²¿µÄÿÖܱ¨¸æÖ÷ÒªÓУº³ö¿Ú¼ìÑ鱨¸æ¡¢³ö¿ÚÏúÊÛ±¨¸æ¡¢×÷ÎïÉú³¤²¥Öֺͽø¶È±¨¸æ¡£
³ö¿Ú×°´¬µÄ¼ìÑ鱨¸æ£ºÐÇÆÚÒ»ÉÏÎ繫²¼ÉÏÒ»Öܴ󶹡¢ÓñÃס¢Ð¡Âó¡¢¶¹ÆÉ¡¢¶¹Ó͵ÈÅ©²úÆ·³ö¿Ú×°´¬µÄ¼ìÑ鱨¸æ£¬²¢°´¹ú¼ÒºÍµØÇø½øÐÐÁËϸ·Ö¡£
³ö¿ÚÏúÊÛ±¨¸æ£ºÃ¿ÖÜËÄÉÏÎ繫²¼ÉÏÒ»Öܴ󶹡¢ÓñÃס¢Ð¡Âó¡¢¶¹ÆÉ¡¢¶¹Ó͵ÈÅ©²úÆ·µÄ³ö¿ÚÏúÊÛ±¨¸æ¡£±¨¸æ°´¹ú¼ÒºÍµØÇø½øÐÐÁË»®·Ö¡£
ÒÔÉÏÁ½¸ö±¨¸æ¶ÔÓÚÁ˽âÖ÷Ҫũ²úÆ·¶ÌÆÚµÄÐèÇó×´¿öÊ®·ÖÓÐÓã¬ÊÇÅжÏÏÖ»õÊг¡Ç¿ÈõµÄÖ÷ÒªÐÅÏ¢À´Ô´¡£´ËÍ⣬¶ÔÓÚ³ö¿ÚÏúÊÛµ¥±Ê³¬¹ý10Íò¶ÖÉÌÆ·µÄ½ø³ö¿ÚóÒ×£¬ÃÀ¹úũҵ²¿Ò²»áÔÚ½»Ò×·¢ÉúµÄµÚ¶þÈÕ¹«²¼¡£
×÷Îï²¥ÖÖºÍÉú³¤½ø¶È±¨¸æ£ºÔÚСÂó¡¢ÓñÃס¢´ó¶¹µÈÅ©²úÆ·Éú³¤½×¶Î£¬Ã¿ÖÜÐÇÆÚÒ»ÏÂÎ繫²¼×÷ÎïÉú³¤½ø¶È±¨¸æ£¬°üÀ¨×÷ÎïµÄÓÅÁ¼ÂÊ¡¢¿ª»¨¡¢½á¼Ô¡¢³éËë¡¢ÑﻨµÈÖ¸±ê£¬ÒÔ´ËÅжÏ×÷ÎïµÄÉú³¤Çé¿öºÍ²úÁ¿¡£Óë¸Ã±¨¸æÍ¬Ê±¹«²¼µÄ»¹ÓÐÖܶÈÌìÆø±¨¸æºÍÖܶÈÅ©×÷Îï¸Å¿ö±¨¸æ¡£
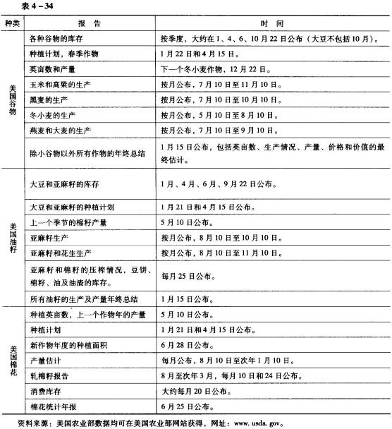
³ýÁËÉÏÊöÖ÷ÒªµÄ±¨¸æÖ®Í⣬°´ÕÕÉÌÆ·»®·Ö£¬»¹ÓÐÒÔϱ¨¸æºÍ¹«²¼Ê±¼ä£¬Èç±í4-34Ëùʾ¡£

(¶þ£©ÃÀ¹úÉÌÆ·ÆÚ»õ½»Ò×ίԱ»á¡¢ÃÀ¹úÆÕ–˾Ö×ÊÁϺÍÃÀ¹úÓÍÁÏѹե´»»áÔ±¨Êý¾Ý
1.ÃÀ¹úÉÌÆ·ÆÚ»õ½»Ò×ίԱ»á¶¨ÆÚ·¢±íÆÚ¿¯ºÍÌØÊⱨ¸æ¡£°´¼¾¶È·¢±íÃÀ¹úÉÌÆ·ÆÚ»õ½»Ò×ίԱ»á±¨¸æºÍ¡¶½»Ò×É̱¨¸æ¡·£¨Commssion of TradeReport)£¬Ö÷Òª±¨¸æ¸÷ÖÖÉÌÆ·µÄδƽ²ÖºÏÔ¼ÊýÁ¿¡£
³Ö²Ö±¨¸æ°üÀ¨ÆÚ»õ³Ö²Ö±¨¸æºÍÆÚ»õ¼ÓÆÚȨ³Ö²Ö±¨¸æÁ½ÖÖ£¬Ã¿ÖÖ±¨¸æÓÖ·ÖΪ³¤Ê½ºÍ¶ÌʽÁ½ÖÖ±¨¸æ¸ñʽ¡£ÆÚ»õ¼ÓÆÚȨ³Ö²Ö±¨¸æ£¬½«ÆÚȨͷ´ç¸ù¾ÝDeltaÖµÕÛºÏ³ÉÆÚ»õÍ·´ç£¬¼Ó×ܵ½ÆÚ»õÍ·´çÖС£³¤Ê½¸ñʽ±¨¸æÒª±È¶Ìʽ±¨¸æµÄÄÚÈÝ·ÖÀà¸üΪ¾ßÌ塣ʵ¼ùÖУ¬ÎÒÃdz£³£¹Ø×¢ÆÚ»õ³Ö²Ö±¨¸æ¡£
ÔÚ³Ö²Ö±¨¸æÖУ¬½«Í¶×ÊÕß»®·ÖΪ±¨¸æÍ·´çºÍ·Ç±¨¸æÍ·´çÁ½´óÀà¡£ÆäÖб¨¸æÍ·´çÀàÊdzֲÖÁ¿¸ßÓÚÃÀ¹úÉÌÆ·ÆÚ»õ½»Ò×ίԱ»áµÄ³Ö²ÖÏ޶Óб¨¸æÒåÎñµÄͶ×ÊÕß³Ö²Ö×´¿ö£»·Ç±¨¸æÍ·´çÔò±íʾÖÐСͶ»úÕß³Ö²Ö¡£±¨¸æÍ·´ç°üÀ¨ÉÌÒµ»ú¹¹³Ö²ÖºÍ·ÇÉÌÒµ³Ö²ÖÁ½´óÀ࣬·Ö±ð´ú±íÌ×ÆÚ±£ÖµÕߺÍÉÌÆ·»ù½ð£¬ÓÈÆäÊÇ»ù½ðµÄ³Ö²ÖÊýÁ¿½Ï±»Êг¡¹Ø×¢¡£¸Ã±¨¸æÃ¿ÐÇÆÚÎ幫²¼£¬¹«²¼µÄ³Ö²ÖÊǽØÖÁÉÏÖܶþµÄ³Ö²Ö×´¿ö¡£
±í4-35ÏÔʾµÄÊÇ2004Äê9ÔÂ7ÈÕÃÀ¹úÉÌÆ·ÆÚ»õ½»Ò×ίԱ»á¹«²¼µÄÆÚ»õ³Ö²Ö±¨¸æµÄ¶Ì¸ñʽ°æ±¾¡£

ÃÀ¹úÉÌÆ·ÆÚ»õ½»Ò×ίԱ»áÍøÖ·£ºwww.cftc.gov¡£¡¶½»Ò×É̱¨¸æ¡·£¨Commssion of TradeReport)¿ÉÒÔÔÚÒÔÏÂÍøÖ·ÕÒµ½£ºhttp://www.cftc,gov/cftc/cftccotreports.htm¡£
ÃÀ¹úÉÌÆ·ÆÚ»õ½»Ò×ίԱ»áͬʱ»¹ÓÐÐí¶à³ö°æÎïºÍÑо¿±¨¸æ·¢±í£¬Èç¡¶´óÍ·´çÌ×ÆÚ±£ÖµÕßÑо¿¡·¡¢¡¶ÆÚ»õºÍÆÚȨµÄ´úÀíÈËÑо¿¡·¡¢¡¶¹ØÓÚÉÌÆ·ÆÚ»õ½»Ò׵Ļù±¾ÊÂʵ¡·µÈ¡£
2.ÃÀ¹úÆÕ²é¾ÖÿÔµÄѹե±¨¸æºÍÃÀ¹úÓÍÁÏѹեлáÔ±¨¡£ÕâÁ½¸ö»ú¹¹·Ö±ðÔÚÿÔÂÔµ׺ÍÔÂÖй«²¼Ñ¹Õ¥Óë¿â´æÊý¾Ý£¬Ö÷ÒªÄÚÈݰüÀ¨´ó¶¹Ñ¹Õ¥Á¿£¬¶¹ÆÉ¡¢¶¹ÓͲúÁ¿ºÍ¿â´æÁ¿ÒÔ¼°¶¹ÆÉ½ø³ö¿ÚÁ¿¡£Í¬Ê±£¬»¹ÓÐÆäËû¹ØÓÚÅ©²úÆ·µÄ±¨¸æ·¢²¼¡£
ÍøÖ·£ºwww.census.gov;http//www.nopa.org/¡£
(Èý£©ÆÚ»õ½»Ò×ËùÊý¾Ý
¸÷ÀàÅ©²úÆ·ÆÚ»õ½»Ò×Ëù¾ùÌṩ¶¨ÆÚºÍ²»¶¨ÆÚµÄ¹ØÓÚ±¾½»Ò×Ëù½»Ò×ÉÌÆ·µÄͳ¼Æ±¨¸æºÍÏà¹ØÊý¾Ý£¬¿ÉÖ±½Óͨ¹ý¸Ã½»Ò×ËùµÄÍøÕ¾»ñµÃ¡£ÏÂÃæÁгöÖ÷Ҫũ²úÆ·ÆÚ»õ½»Ò×Ëù¼°ÍøÕ¾¡£Ö¥¼Ó¸çÆÚ»õ½»Ò×Ëù£¬ÍøÖ·£ºwww.cbot.com;
ÖÐÃÀÖÞÉÌÆ·½»Ò×Ëù£¬ÍøÖ·£ºwww.midam.com;
Ã÷Äá°¢²¨Àû˹¹ÈÎï½»Ò×Ëù£¬ÍøÖ·£ºwww.mgex.com;
°ÍÎ÷ÆÚ»õ½»Ò×Ëù£¬ÍøÖ·£ºwww.bbf.com.br;
¿°ÈøË¹ÊÐÉÌÆ·½»Ò×Ëù£¬ÍøÖ·£ºwww.kcbt.com;
ŦԼÃÞ»¨½»Ò×Ëù£¬ÍøÖ·£ºwww.nyce.com;
ŦԼ¿§·È¡¢ÌǺͿɿɽ»Ò×Ëù£¬ÍøÖ·£ºwww.csce.com;
ÎÂÄá²®ÉÌÆ·½»Ò×Ëù£¬ÍøÖ·£ºwee.mb.ce¡£
(ËÄ£©Ë½ÈË·ÖÎö»ú¹¹Êý¾Ý
һЩ˽ÈËÑо¿·ÖÎö»ú¹¹¶¨ÆÚ»ò²»¶¨ÆÚµØÌṩÓйØÅ©²úÆ·µÄÊг¡Ñо¿£¬¹«²¼×¨Ìⱨ¸æºÍÊý¾Ý£¬¶ÔÃÀ¹úũҵ²¿ºÍÆäËûÕþ¸®×éÖ¯»ú¹¹½«Òª¹«²¼µÄ±¨¸æºÍÊý¾Ý½øÐÐÌáǰԤ²â£¬Èç²¥ÖÖÃæ»ý¡¢²úÁ¿Ô¤²â¡¢³ö¿ÚÏúÊ۵ȡ£ÏÂÃæÊǽÏΪ֪ÃûµÄ¼¸¼Ò˽ÈË·ÖÎö»ú¹¹¼°ÍøÖ·£º
1.ũҵÏÖ»õºÍÐÅÏ¢·þÎñÉÌ£º
Informa Economics(Spark)£¬ÍøÖ·£ºinformaecon.com/;
Ag Resource£¬ÍøÖ·£ºwww.agweb.com£»
Midwest Market Solutions,ÍøÖ·£ºmidwestmarketsolutions.com/£»
Proexporter(ÍøÂç×Éѯ¹«Ë¾£©£¬ÍøÖ·£ºwww.proexporter,com/£»
ProgressiveAg,ÍøÖ·£ºwww.progressiveag.com/¡£
2.½»Ò×·ÖÎöºÍͶ×ʹ«Ë¾£º
Bellingham,꿅᣼www.abellingham.com;
A.G.Edwards & Sons,ÍøÖ·£ºwww.agedwards.com/£»
North American Risk Mang,ÍøÖ·£ºwww.narmsinc.com/£»
Prudential Securities,ÍøÖ·£ºwww.prudential,com/index/£»
STA Trading Services,ÍøÖ·£ºwww.iamhedged.com/£»
Cargill Investor Services,ÍøÖ·£ºwww.cis.cargill.com/psresearch.osp¡£
3.¹úÍâÖøÃûÆÚ»õ¾¼Í¹«Ë¾£º
Allendale,꿅᣼www.allendale.com/;
US Commodities£¬ÍøÖ·£ºwww.uscommodities.com/£»
Fcstone£¬ÍøÖ·£ºwww.fcstone.com/£»
O’Connor£¬ÍøÖ·£ºwww.eoconnor.com/£»
RJ 0’Brien,ÍøÖ·£ºwww.rjobrien.com/£»
Fimat Futures,꿅᣼www.fimat.com/fimat/index.html;
Alaron£¬ÍøÖ·£ºhttp//www.alaron.com/home.htm£»
Barrington,ÍøÖ·£ºhttp://www.barringtoncommodities.com¡£
(Î壩ũҵ·ÇÕþ¸®×éÖ¯ºÍ·þÎñ»ú¹¹Êý¾Ý
Ðí¶àũҵ·ÇÕþ¸®×éÖ¯ºÍ·þÎñ»ú¹¹¶¨ÆÚ»ò²»¶¨ÆÚµØÌṩÓйØÅ©Òµ¼°Å©²úÆ·Êг¡¡¢ÖÖÖ²¡¢Éú²ú¼Ó¹¤µÈ·½ÃæµÄÊý¾ÝºÍ±¨¸æ£¬¿ÉÒÔ´ÓËüÃǵÄÍøÕ¾ÉÏ»ñµÃ¡£ÏÂÃæÊÇÖ÷ÒªµÄũҵ·ÇÕþ¸®×éÖ¯»ú¹¹¼°ÍøÖ·£º
1.ÆÚ»õҵлᣨFIA)ÌṩµÄ¡¶½»Ò×¹æÄ£Ô±¨¡·¡¢¡¶Î´Æ½²ÖºÏÔ¼±¨¸æ¡·¡¢¡¶ÆÚȨ±¨¸æ¡·µÈ±¨¸æ£¬°´ÔÂÌṩËùÓÐÆÚ»õºÍÆÚȨºÏÔ¼µÄ½»Ò×¹æÄ£¼°Î´Æ½²ÖºÏÔ¼×ÊÁÏ£»ÍøÖ·:ÃÀ¹ú´ó¶¹Ð»á(ASA),ÍøÖ·£ºwww.asa-europe.org¡£
ÁªÏµÎÒÃÇ|Ͷ¸åÖÐÐÄ|¹ã¸æºÏ×÷|ÍøÕ¾µØÍ¼|ÃâÔðÉùÃ÷
© Copyright 2014 818ÆÚ»õÑ§Ï°Íø All Rights Reserved. ÕãICP±¸14000419ºÅ-1